ADRF Finance Team
Mandate of the Finance department includes the following
- Capital Management:Secure and manage funding for growth and operations.
- Financial Planning & Analysis (FP&A):Forecasting, budgeting, and market trend analysis.
- Investment Evaluation:Assess and align opportunities with strategic goals.
- Risk Monitoring & Mitigation:Identify and reduce financial vulnerabilities.
- Compliance & Reporting:Meet all financial, tax, and regulatory obligations.
- Cost Optimization:Improve efficiency and reduce waste.
- Strategic Advisory:Guide leadership on financial aspects of M&A, expansion, and restructuring.
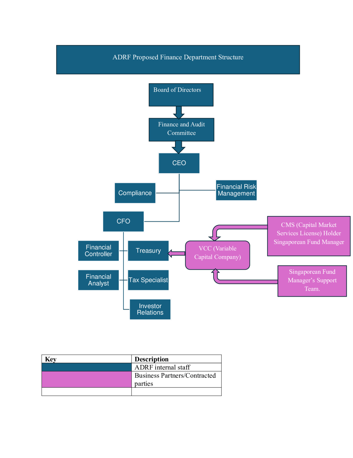
The ADRF finance structure brings together specialized roles under strategic leadership, enabling robust financial governance, risk management, and long-term value creation.
Achievement of the above mandate is faciliated through the structure below
- Chief Financial Officer (CFO)
- Leads the finance team; aligns financial operations with ADRF’s strategic goals.
- Advises the CEO and Board, reports to the Finance & Audit Committee.
- Key Duties:Financial strategy, compliance, investment evaluation, strategic financial advice.
- Treasury
- Manages liquidity, cash flow, and financial risk.
- Works closely with the Singaporean Fund Manager and his team who will do our investments under the VCC (Variable Capital Company). The Manager will possess a CMS (Capital Market Services Licenses) as required by the MAS (Monetary Authority of Singapore) .
- Key Duties:Cash management, banking and investor relations, hedging and risk strategies.
- Financial Controller
- Oversee accounting operations and ensures accurate reporting.
- Key Duties:Financial statements, audits, budgeting, accounting compliance.
- Financial Analysts
- Provide data-driven insights to support financial decisions.
- Key Duties:Data analysis, forecasting, investment assessment, reporting.
- Tax Specialists
- Ensure tax compliance and optimize tax planning.
- Key Duties:Tax returns, strategy, compliance monitoring, audit risk mitigation.
- Financial Risk Management Specialists
- Identify and mitigate financial risks affecting operations.
- Key Duties:Risk assessment, exposure minimization, regulatory compliance.
- Investor Relations Manager
- Manage communication between ADRF and investors/shareholders.
- Key Duties:Performance updates, shareholder engagement, investor materials.

